OpenAI and Stripe’s Agentic Commerce Protocol (ACP) changes how 800 million people discover and buy products. Instead of searching Google and clicking through to your website, buyers now ask ChatGPT for recommendations and complete purchases without ever leaving the chat interface.
September 2025 numbers prove this isn’t theoretical: ChatGPT drove 20% of Walmart’s referral traffic, 20% of Etsy’s, and nearly 15% for Target. With instant checkout now rolling out to over 1 million Shopify merchants, this represents the fastest-growing sales channel in e-commerce history.
However, AI agents don’t browse websites. They need structured, detailed product data to recommend your products over competitors’. And most e-commerce sites are fundamentally unprepared.

Content Flaws: Duplicate, Thin or Vague Content
AI algorithsm feed off unique information to cover all sorts of user requests and scenarios. When it comes to buying a product people have very specific requirements for their specific needs, and this is reflected with search queries and AI questions getting increasingly more specific and niche.
But ecommerce sites are ill-prepared for this, and have not invested in feeding the internet with the information that will attract buyers and feed the aglorithms.
Duplicate Content: Here’s what’s happening right now on most e-commerce sites: the same manufacturer descriptions appear on hundreds of competitor websites. AI agents see this duplicate content and have no reason to cite your site over anyone else’s.
Thin Descriptions: Even worse, thin product descriptions (just specs and pricing) give AI agents nothing to work with. They can’t answer conversational questions about use cases, scenarios, or real-world applications because that information doesn’t exist in your product data.
Lack of Context & Detail: There are often 100s of questions and scenarios that buyers may have when it comes to purchasing a product. Who it is for, the colors, the features and specs, the various use cases, the sizes, special conditions, certain ingredients or materials. When we research common buyer questions even a simple product like a scarf or exercse bike can have 1000s of potential queries. If you are the one to actually answer these questions, then the chance of your product being referenced drastically increases. This means you should publish a lot of content on your blog, and across the internet.
If you don’t do this then you are invisible in the exact moment a high-intent buyer asks “what’s the best waterproof hiking jacket for men under $200, but not too hot?, whether they do that in ChatGPT, Google, in YouTube or on social media.

Why Most “AI Solutions” Will Damage Your Results
Companies are rushing to implement AI content tools to keep up. Most will fail and it’s not because it’s A.I content, here’s why:
The most common mistake is using platforms that don’t prioritize getting results, and to get results in terms of traffic and sales then content needs to be created in a way that the algorithms favor. But instead many content platforms prioritize vague features like “brand voice” with dozens of tone and style options that most content creators don’t really understand how to use them or how ot actually get results.
From our own experiences at AmpiFire we know that professionals often push for things like brand voice or changing the style, but this is often at the expense of results. However, most platforms cave to user requests, even when they will hurt their results. Ultimately nearly all content platforms are selling features that don’t work to close more deals, not optimize for actual results for clients.
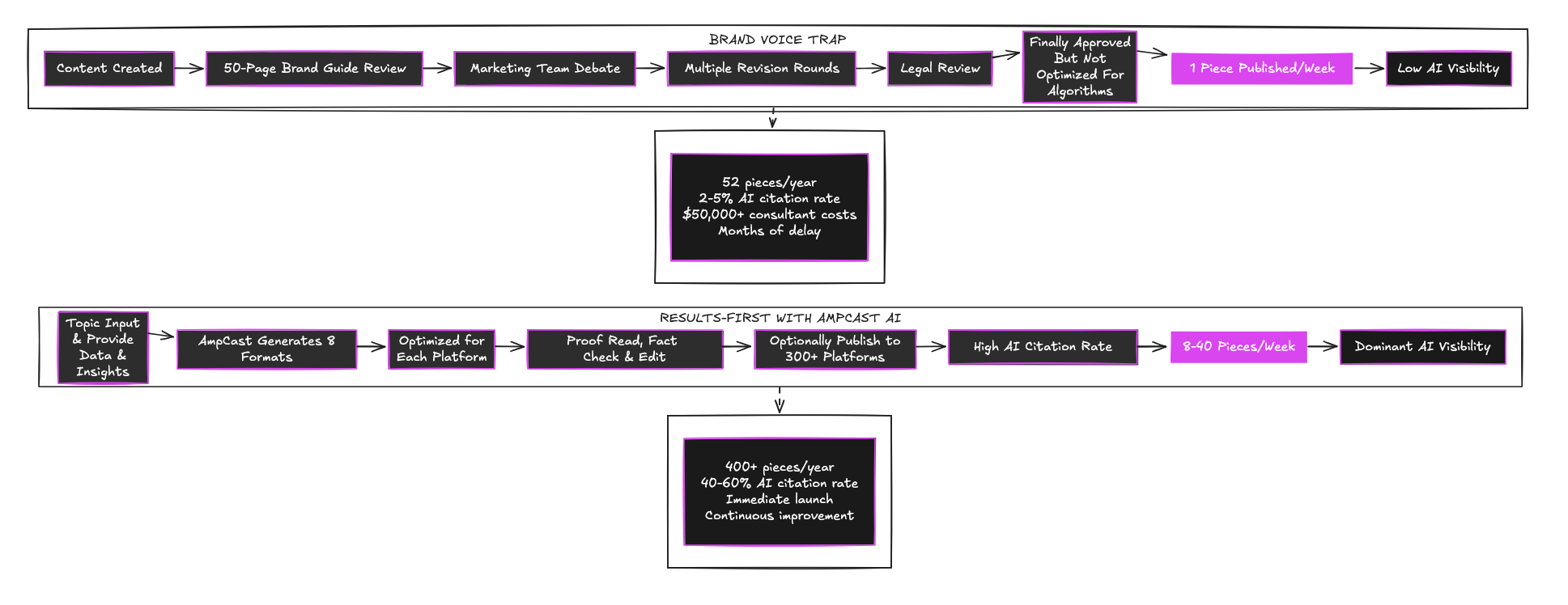
Here’s what typically happens: A business pays a consultant $50,000 for a 50-page “Brand Voice Guide” that says things like “Our voice is authentic, human, forward-thinking, and inspiring.” Then they demand their content be “more inspiring” but can’t explain what that means. They argue over whether to use “bright” language. They slow down production. They kill results.
What does a “forward-thinking” error message look like? How does a “human” billing email differ from a “non-human” one? Nobody knows, but everyone has opinions, and nothing gets published.

Your brand isn’t tone guidelines. Your brand is what you actually say and do. The information itself matters infinitely more than whether you sound “authentic” (whatever that means). And different algorithms whether it be for search, social or video, are all favoring specific things, which is often in contrast to what brand voice guidelines may say.
Ultimately if you’re not getting cited by AI, seen in search results, or showing up in video recommendations, your brand messaging is pointless anyway because nobody sees it.
Each Algorithm Works Differently & Specialized Knowledge Is Critical
AI algorithms work differently than search algorithms. Search algorithms work differently than video algorithms. Video algorithms work differently than social algorithms. A content strategy optimized for one might not work in another. This means you will have one strategy for your blog, one for email, one for video, one for social and so on.
Most businesses don’t know this. They don’t have specialists who understand what Google’s AI Overviews prioritize versus what ChatGPT citations require versus what YouTube recommendations need. Unless your team studies algorithm updates weekly and tests constantly, you’re guessing. And guessing means you damage your chance of traffic and sales.
At AmpiFire we work with worldwide specialists to optimize each content format for its specific algorithm. Our structured blog posts have a very high success rate of being sourced by Google’s AI answers, Perplexity, and ChatGPT to make product recommendations. When someone asks an AI about products in your category, our clients’ content gets cited. That’s not luck – it’s specialized knowledge applied to every piece of content.
Our videos are optimized for the clickbait and watch time algorithm of YouTube, and similarly our social content is optimized differently, as is each medium like infographics, slideshows and podcast content. All of these different content types and distribution can feed the citations and recommendations by ChatGPT and other AI.
The “Be Everywhere” Strategy AI Agents Require
AI agents consume information from multiple sources before making recommendations. They look at videos, read blog posts, check podcasts, analyze social media, scan news sites, review infographics. A brand with content in one or two places looks less authoritative than a brand with relevant content across dozens of platforms.
This is why AmpCast AI transforms a single product topic into 8 distinct content formats: videos, podcasts, articles, infographics, slideshows, blog posts, social media posts, and reels. We then publish these across 300+ platforms including YouTube, Spotify, Google News, Facebook, Instagram, LinkedIn, TikTok, major news sites, and industry publications.
It’s not just about quantity. AI agents need to see information about many scenarios, use cases, and applications. Generic product descriptions don’t work. You need real examples: “This jacket kept a customer dry during a 6-hour hike in Scotland’s November rain” means something. “Waterproof construction” means nothing.
Technical Implementation: How to Prepare Your E-Commerce Platform for ACP
The Agentic Commerce Protocol rollout started with Etsy and Shopify merchants in the fall of 2025, but the underlying requirements apply to any e-commerce platform. Here’s what you need to do now, even if your platform doesn’t support ACP yet.

Step 1: Audit Your Current Product Data
Most e-commerce sites fail this immediately. Open 20 random product pages and ask yourself:
- Are these descriptions unique, or copied from the manufacturer?
- Do they explain specific use cases and scenarios?
- Do they include real customer examples?
- Can someone read this and understand exactly when they’d use this product?
If you answered “no” to most of these, AI agents can’t confidently recommend your products. They need rich, structured data that answers conversational questions, not just specs and prices.
This connects directly to the duplicate content problem we discussed earlier. When AI agents see identical descriptions across 50 websites, they have no reason to cite yours. Your first step is making every product description unique and detailed.
Step 2: Structure Your Product Information for Machine Reading
AI agents don’t read product pages the way humans do. They need structured data in formats they can parse and understand. This means:
Schema Markup: Implement Product schema with detailed attributes (material, dimensions, use cases, compatibility). This is the same structured data that helps Google’s AI Overviews cite your content.
Rich Attributes: Go beyond basic fields. Instead of “Color: Blue,” use “Color: Navy Blue (matches corporate uniforms, hides stains better than light blue).”
Use Case Documentation: Create separate fields or sections for different scenarios. “For hiking,” “For commuting,” “For travel” – each with specific details.
This mirrors what we discussed about algorithm specialization. AI agents use different signals than search engines, but both need structured, detailed information. Our worldwide specialists understand exactly which data points each algorithm prioritizes.
Step 3: Create Content Across Multiple Formats
Here’s where most technical implementations fail: they only optimize the product page itself. But remember the “be everywhere” strategy AI agents require.
AI agents don’t just look at your product page. They scan:
- YouTube videos reviewing or demonstrating your products
- Blog posts explaining use cases
- Podcast discussions mentioning your brand
- Social media posts showing real applications
- News articles featuring your products
- Infographics comparing options
A product page with perfect schema markup but zero external content still loses to a competitor with content across 50 platforms. AI agents weigh multiple sources before making recommendations.
This is why AmpCast AI’s approach works: we create videos, podcasts, articles, infographics, slideshows, blog posts, social media posts, and reels for each product topic, then publish across 300+ platforms including YouTube, Spotify, Google News, Facebook, Instagram, LinkedIn, TikTok, major news sites, and industry publications. When an AI agent researches your product category, it finds your content everywhere.
Step 4: Implement Continuous Content Updates
Static product pages don’t work in the ACP era. AI agents prioritize fresh, updated information. This means:
Regular Blog Posts: Published directly on your site, answering new questions and covering new use cases. Our structured blog posts have a very high success rate of being sourced by Google’s AI answers, Perplexity, and ChatGPT because they’re written specifically for AI citation.
Updated Product Descriptions: Add new customer examples, seasonal applications, comparison data. “This jacket was tested in winter storms” is more valuable than “waterproof design.”
Multi-Format Updates: When you launch a new product or update an existing one, you need content in all 8 formats published across hundreds of platforms simultaneously. This signals authority to AI agents.
Most businesses can’t maintain this velocity. They don’t have the team, tools, or specialized knowledge. This is why AmpiFire’s all-in-one tech stack exists: you can choose self-serve AI-assisted content generation, done-for-you content creation, or completely managed services where we handle everything.
Ultimately the more you publish about your product, the more you can be found, and while it takes time to implement, the sooner you do it, the sooner you can dominate your product category. This is rare opportunity to move faster than larger competitors who will be slower to make the change.
Step 5: Avoid the “Brand Voice” Trap in Technical Implementation
When implementing any AI content system, you’ll be tempted by platforms offering 50 tone-of-voice options and extensive style controls. Don’t fall for it.
Remember what we discussed earlier: these platforms are selling features that don’t optimize for citations and traffic. They’re designed to look impressive in sales demos, not to get your products recommended by AI agents.
The technical reality is simple: AI algorithms care about information density, structured data, and cross-platform presence. They don’t care if your content sounds “authentic” or “inspiring.” A product description that says “keeps you dry in 6-hour rainstorms, tested in Scotland’s November weather” outperforms one that’s been “optimized for brand voice” but says nothing specific.
If your implementation requires a 50-page brand guide and multiple approval layers, you’ll publish 1/10th the content of competitors who focus on information over style. And in the ACP era, the brand with more structured, detailed content across more platforms wins.
The Integration Timeline
If you’re on Shopify: The ACP integration will likely be automatic. But you still need steps 1-5 completed before it launches, or AI agents will have nothing useful to recommend.
If you’re on other platforms: ACP is open-source, so your platform will eventually support it. But the brands dominating AI recommendations in 2026 are those who started optimizing their content structure today, not those who waited for technical integration.
If you’re on a custom platform: Your developers can implement ACP directly using the open-source specification. But again, the technical integration is worthless without the content foundation (steps 1-5).
The rare opportunity we discussed isn’t about being first to flip a technical switch. It’s about being first to have the structured, multi-format, multi-platform content foundation that makes AI agents confidently recommend your products over competitors’ the moment ACP goes live.
Most e-commerce brands are waiting for their platform to “support ACP.” Smart brands are building the content infrastructure now, so when the protocol activates, they immediately capture market share while competitors scramble to catch up.
The Only All-In-One Tech Stack Built For This Reality
Most companies need to cobble together 5-8 different tools to attempt what AmpCast AI does automatically. They need video software, podcast hosting, blog platforms, social media schedulers, news distribution services, content writers, and editors. Each tool requires separate logins, workflows, and specialized knowledge.
AmpiFire and its AmpCast AI technology is the only all-in-one tech stack that handles everything:
Self-Serve AI-Assisted: You input topics, our AI generates optimized content in all 8 formats, you review and approve, we publish everywhere.
Done-For-You (DFY) Content: Our team creates the content, you approve, we publish and manage distribution.
Completely Managed Services: We handle everything – strategy, content creation, optimization, publishing, reporting. Even including updating all product listings if needed. You get results and the AmpiFire agency team does the work.
We also create detailed blog content that gets published directly on your site, written to answer the conversational questions AI agents encounter. And we can also offer AI-powered solutions to rewrite your product descriptions, making them unique, compelling, and structured with the rich details AI agents need: specific use cases, detailed specifications, real customer benefits, and contextual applications that go far beyond basic titles and prices.
The Rare Opportunity Window
Preparing for the Agentic Commerce Protocol shift will put e-commerce brands 5-10x ahead of competitors. These opportunities are rare. Most businesses wait until a change is obvious, then scramble to catch up while early movers capture market share.
Right now, most e-commerce sites have duplicate content, thin descriptions, and zero AI optimization. AI agents are already driving 15-20% of referral traffic for major retailers. That percentage will grow to 40-60% within 18 months.
Brands that optimize now, with structured content across multiple formats, published on hundreds of platforms, written by specialists who understand each algorithm, these will be the brands that will dominate AI recommendations. Brands that wait will watch their competitors get cited instead.
While your competition argues about brand voice guidelines and whether their content sounds “inspiring,” you can be everywhere AI agents look, with the specific information they need to confidently recommend your products.
Need help? See how AmpiFire can grow your ecommerce organic traffic and sales.
Author
-
CEO and Co-Founder at AmpiFire. Book a call with the team by clicking the link below.
Related Posts
Agentic Commerce Protocol for Shopify: Setup & Guide
Learn how to prepare your Shopify store for OpenAI's Agentic Commerce Protocol (ACP). Get AI-driven sales with structured content across…
E-commerce Content Calendar 2026: A Comprehensive Guide to Marketing Opportunities For Retailers
Check out our retail calendar for 2026 - it's packed with cool ideas for marketing campaigns to help online shops…
Model Context Protocol: Why Is It The USB-C of AI Integrations?
Model Context Protocol (MCP) is transforming AI development by standardizing how AI models connect with external services - just like…
How to Record a Podcast Remotely: Setup & Strategies
Master remote podcast recording using professional setup, techniques, and proven strategies for broadcast-quality results.
Icecat: Features, Benefits & Pricing – E-commerce Data Management Solution Breakdown
If you’re an e-commerce business owner, you know how important it is to provide accurate and detailed information about your…
How to Increase Organic Traffic to Your E-commerce Website
Learn how to increase organic traffic to your e-commerce website with proven strategies, content tips, and optimization techniques. Boost your…





